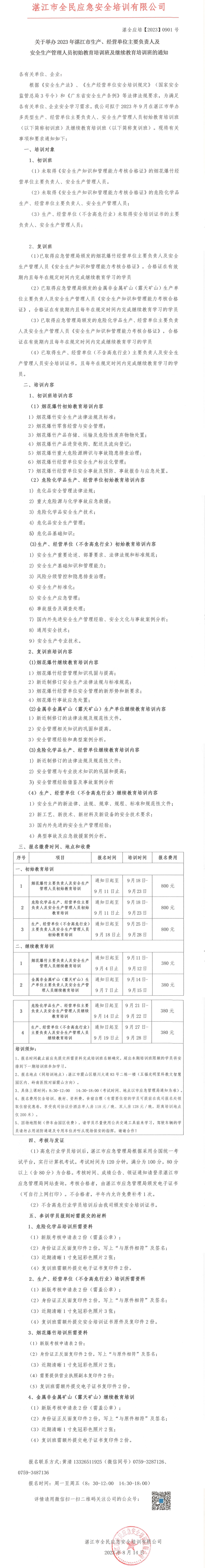
2023年9月湛江市生产、经营单位主要负责人及安全生产管理人员初始教育培训班及继续教育培训班的通知
2023-8-15
来源:未知
点击数:  2621        作者:未知
工作安排
友情链接

联系电话:(0759)3287126,(0759)3487136,13326511925(微信同号)

版权所有 Copyright(C)2018-2020 湛江市全民应急安全培训有限公司 粤ICP备18073301号